6月19日,微博2018超级红人节在上海举行。数百位红人及MCN机构代表及业内人士共聚一堂,见证对顶级红人和优秀MCN机构的加冕礼。盛典上,微博联合公益机构及红人代表,共同启动红人公益计划,将运用红人的影响力,推动公益事业让社会更美好。
红人公益计划正式启动
红人正在成为美好生活的新兴倡导者,具有天然的亲和力和强大的号召力。除了在相应的行业之外,红人对粉丝行为的方方面面都表现出明显的引导力。正是基于红人的这一优势,超级红人节首次与公益机构、网络红人联合发起公益项目,让公益理念的传播更具带动力。

公益机构与红人代表共同启动红人公益计划
在盛典现场,@滕雨佳Amiu、@于MOMO小饺子、@吳大偉DvWooooo、@林珊珊_Sunny、@Lin张林超、@俊平大魔王、@ZY喜哥、@delicious大金 八位红人展示了专门为“熊猫守护者”生态保护公益活动精心设计的义卖T恤,义卖所有的资金,都将用于“熊猫守护者”项目。中国绿化基金会、上海真爱梦想公益基金会等公益机构还和头部红人们一起启动了红人公益计划。
微公益将与超级红人节共同搭建平台,建立红人公益联动体系,助力红人通过微公益实现公益理想。红人公益计划的推出,将进一步吸引公众关注和参与公益项目,助力微博公益传播,完善微博公益生态。这一计划的主要范围将聚焦在环保、教育、扶贫、助困等领域。
红人公益计划将授予红人“红人公益典范”、“红人公益行动者”、“红人公益传播者”等伙伴身份,鼓励红人长期关注和支持公益慈善事业,积极参与并传播公益项目和精神。未来,微博还将联合公益机构,推出“中国公益指数红人公益榜”,为红人公益建立更加全面的评价体系,吸引更多红人投身公益事业。
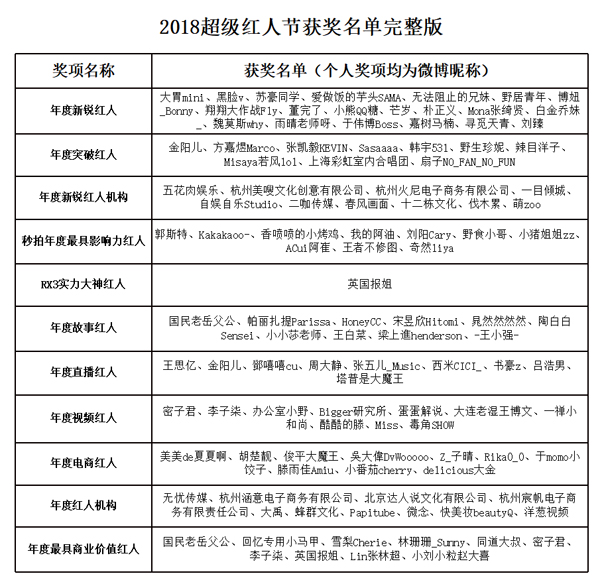
百位红人登台分享荣誉
除了公益环节之外,当晚最重磅的环节,仍然是现场揭晓的12个荣誉。除了给直播、视频、电商三大领域的优秀红人和MCN机构颁发荣誉外,来自这些领域的二十位新锐红人也会首次出现在超级红人节的舞台上。同时今年还首次颁发了微博故事红人荣誉,这也显示,微博为网络红人提供的内容形态正在不断丰富,为更多新人的出现提供了土壤。
值得注意的是,@黑脸V等活跃在其他网络平台上的红人,也出现在微博新锐红人的获奖名单中。这也表明微博对红人独一无二的吸引力,以及微博生态的开放性和在红人生态圈中所处的优势地位。
最后揭晓的是最值得期待的年度红人机构和最具商业价值红人两大荣誉。大禹、微念、papitube等10家MCN机构和@李子柒、@Lin张林超等10位红人,分享了这两项荣誉。此外,来自这三大领域的10家MCN机构,凭借快速成长荣膺年度新锐机构荣誉。秒拍也在当晚揭晓了平台上最具影响力红人荣誉。
本次红人盛典的颁奖嘉宾,来自网红平台、时尚产业、投资圈等网红生态的全产业链,体现了网红行业巨大吸引力,也证明在微博的推动下,网红经济正一步一步走向成熟。
红人群体展示的个性化生活方式,受到年轻群体的追捧,其影响力也渗入到社会生活的方方面面。随着网红经济的升级,红人将在生活中展示出更大的潜力,对公众生活方式的引导作用也日趋明显。伴随着社交平台粉丝规模的扩大,网络红人正在逐渐形成品牌效应,这无疑将成为推动网络红人持续成长的根本动力。
附:2018超级红人节获奖名单完整版




